256801

01 โครงสร้างและอำนาจหน้าที่

อำนาจหน้าที่และภารกิจของสถานีตำรวจ 
                      สถานีตำรวจ มีหน้าที่ตามประมวลกฎหมายวิธีพิจารณาความอาญา และตามกฎหมายอื่น
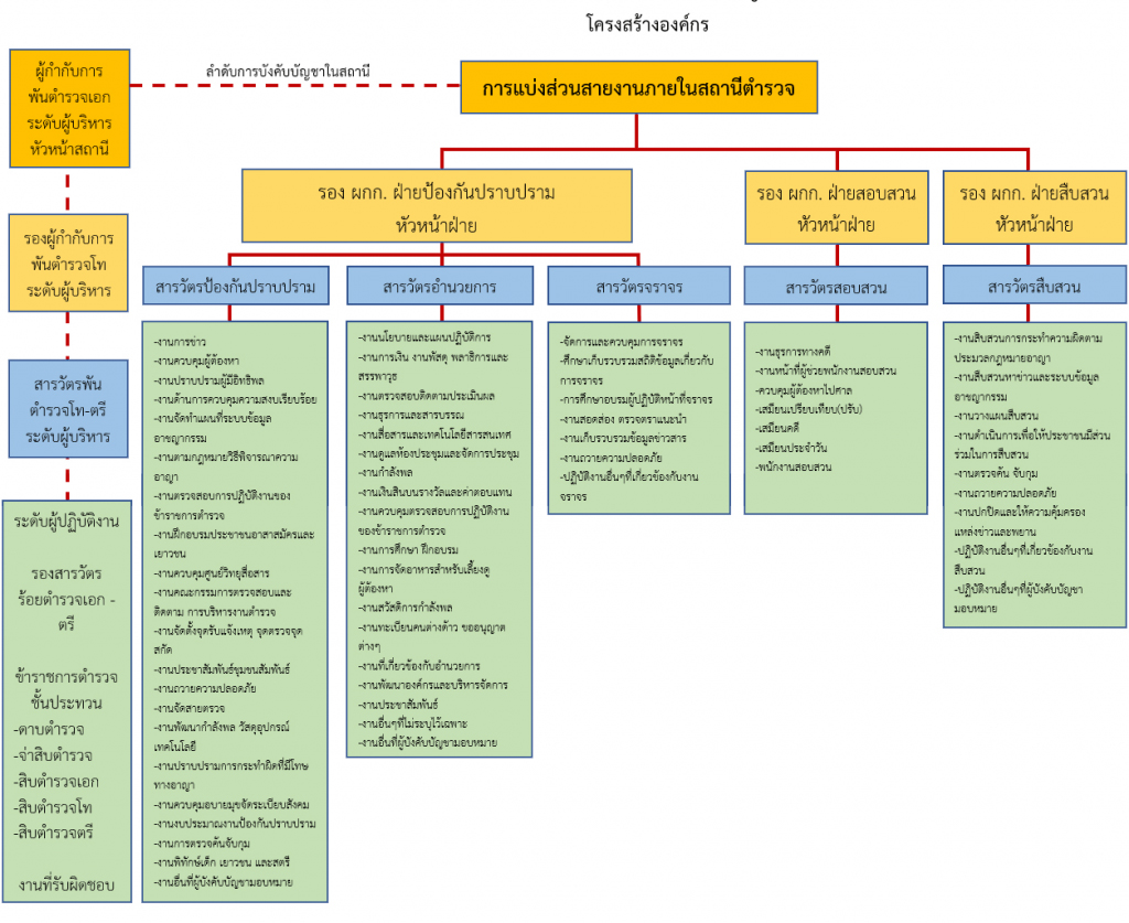
อันเกี่ยวกับความผิดในคดีอาญาภายในเขตอำนาจการรับผิดชอบหรือเขตพื้นที่การปกครอง รวมถึงการรับผิดชอบในด้านการงานและการปกครองบังคับบัญชาถัดรองลงไปจากกองบังคับการตำรวจนครบาล(1-9) หรือตำรวจภูธรจังหวัด เพื่อรักษาความปลอดภัยในชีวิตและทรัพย์สิน ความมั่นคงภายใน บริการทางสังคม ชุมชน และมวลชนสัมพันธ์ การพัฒนางานบริหารและงานจเรตำรวจ การป้องกันปราบปรามอาชญากรรมและการรักษาความสงบเรียบร้อย รวมถึงงานกิจการพิเศษ และงานอื่น ๆ ที่เกี่ยวข้องกับสถานีตำรวจ ซึ่งงานในสถานีตำรวจ แบ่งออกเป็น 5 สายงาน ดังนี้
                    1) งานอำนวยการ
                         มีหน้าที่เกี่ยวกับการอำนวยการ การวางแผน การตรวจสอบติดตามและประเมินผลงานที่เกี่ยวกับนโยบาย ยุทธศาสตร์ และแผนงานของสถานีตำรวจ งานการบริหารบุคลากร งานจเรตำรวจงานกิจการพิเศษ งานความมั่นคง การศึกษา การฝึกอบรม งานวิชาการ สวัสดิการ การพัฒนา การบริหารจัดการ งบประมาณ การเงิน การพัสดุ การพลาธิการและสรรพาวุธ การส่งกำลังบำรุง รวมทั้งลักษณะงานอื่น ๆ ที่เกี่ยวข้องหรือเป็นส่วนประกอบของงานดังกล่าว เพื่อส่งเสริมหรือสนับสนุนการปฏิบัติงานของสถานีตำรวจ
                                    

                   2) งานป้องกันปราบปราม
                         มีหน้าที่เกี่ยวกับการวางแผน อำนวยการ สั่งการ ควบคุม กำกับ ดูแล ตรวจสอบติดตามและประเมินผล ตลอดจนปฏิบัติงานในด้านการป้องกันอาชญากรรมและรักษาความสงบเรียบร้อยงานคณะกรรมการตรวจสอบและติดตามการบริหารงานตำรวจ งานชุมชนและมวลชนสัมพันธ์ในรูปแบบต่าง ๆ รวมทั้งงานที่มีลักษณะเกี่ยวข้องหรือเป็นส่วนประกอบของงานนี้ เพื่อมิให้เกิดอาชญากรรมขึ้นในเขตอำนาจ การรับผิดชอบหรือพื้นที่ปกครองของสถานีตำรวจ 
                   3) งานจราจร
                        มีหน้าที่เกี่ยวกับการวางแผน อำนวยการ สั่งการ ควบคุม กำกับ ดูแล ตรวจสอบและประเมินผลงานด้านการควบคุมจราจร จัดการและบังคับใช้กฎหมายเกี่ยวกับจราจร งานจราจรตามโครงการพระราชดำริ รวมทั้งงานที่มีลักษณะเกี่ยวข้องหรือเป็นส่วนประกอบของงานนี้ เพื่อป้องกันไม่ให้เกิดปัญหาด้านการจราจร ในเขตอำนาจการรับผิดชอบหรือพื้นที่ปกครองของสถานีตำรวจ ตลอดจนพื้นที่ที่มีการจราจรต่อเนื่องกัน
                 4) งานสืบสวน
                      มีหน้าที่เกี่ยวกับการวางแผน อำนวยการ สั่งการ ควบคุม กำกับ ดูแล ตรวจสอบติดตามและประเมินผล ตลอดจนปฏิบัติงานในด้านการสืบสวน อาชญากรรม การกระทำความผิดตามพระราชบัญญัติที่มีโทษทางอาญาทุกฉบับ ตลอดจนองค์กรหรือเครือข่ายที่อยู่เบื้องหลัง รวมทั้งงานที่มีลักษณะเกี่ยวข้องหรือเป็นส่วนประกอบของงานนี้ เพื่อมิให้เกิดอาชญากรรมขึ้นในเขตอำนาจการรับผิดชอบหรือพื้นที่ปกครองของสถานีตำรวจ  
               5) งานสอบสวน
                      มีหน้าที่เกี่ยวกับการวางแผน อำนวยการ สั่งการ ควบคุม กำกับ ดูแล ตรวจสอบติดตามและประเมินผลด้านการสอบสวนคดีอาญา การมีความเห็น การให้ความเห็นชอบ หรือเป็นส่วนประกอบของงานนี้ เพื่ออำนวยความยุติธรรมให้แก่ประชาชนในการสืบสวนสอบสวนคดีอาญาให้บังเกิดประสิทธิภาพสูงสุดในเขตอำนาจการรับผิดชอบหรือพื้นที่ปกครองของสถานีตำรวจ.

อำนาจหน้าที่ตามกฏหมาย พระราชบัญญัติ ต่างๆ และคำสั่ง ตร.